OAD9865BCPZ é um MxFE altamente integradoCIpara aplicações de transceptor que exigem funcionalidade de caminho de transmissão e recepção. Projetado para aplicações de transceptor que exigem taxas de dados de até 80 MSPS, ele integra recursos de caminho de transmissão e recepção. Ele oferece uma interface digital flexível, modos de economia de energia e alto isolamento de transmissão para recepção. Sua interface digital flexível, modos de economia de energia e alto isolamento de transmissão para recepção o tornam ideal para aplicações half-duplex e full-duplex. A interface digital é altamente flexível, permitindo conexão direta com back-ends digitais que suportam transmissão de dados half-duplex ou full-duplex. Isso normalmente permite que oAD9865BCPZpara substituir soluções discretas ADC e DAC. Multiplicadores e sintetizadores de clock PLL no chip fornecem todos os recursos internos necessáriosrelógios, junto com dois relógios externos de um único oscilador de cristal ou fonte de relógio.
Detalhes AD9865BCPZBCPZ

| P/N | Fabricante | Ficha de dados | Estoque | distribuidor | Preço | Contato |
| AD9865BCPZ | Dispositivos analógicos Inc. | Ficha técnica AD9865BCPZ | 15.000 | SIC Eletrônica | Atualizando | sales@sic-components.com |
AD9865BCPZBCPZCaracterísticas

CMOS MxFETM de 3,3 V de baixo custo para modems de banda larga Conversor D/A de 10 bits Filtro de interpolação 2×/4×
Taxa de atualização de 200 MSPS DAC
Driver de linha integrado de 23 dBm com controle de ganho de 19,5 dB Conversor A/D de 10 bits e 80 MSPS
−12 dB a +48 dB RxPGA de baixo ruído (<3,0 nV/rtHz)
Filtro passa-baixa programável de terceira ordem
Interface flexível de caminho de dados digitais
Operação half e full duplex
Compatível com versões anteriores de AD9975 e AD9875
Vários modos de desligamento/redução
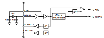
Multiplicador de clock interno (PLL)
2 saídas de clock auxiliares programáveis
Disponível em pacote de escala de chip de 64 derivações ou matriz simples
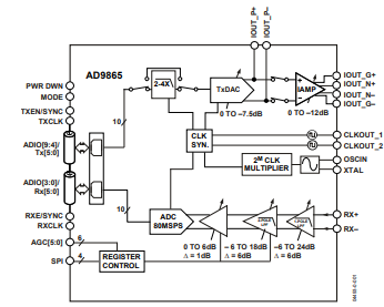
Características do caminho do sinal de transmissão do AD9865BCPZ
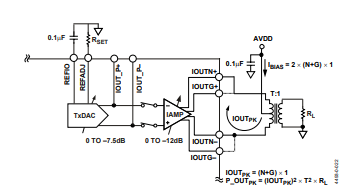
O caminho do sinal de transmissão inclui um filtro de interpolação passa-baixa 2x/4x passível de desvio, um TxDAC de 10 bits e um driver de linha.
A largura de banda do sinal do caminho de transmissão atinge 34 MHz com uma taxa de dados de entrada de 80 MSPS.
O TxDAC fornece saída de corrente diferencial capaz de acionar diretamente cargas externas ou amplificadores internos de corrente de baixa distorção.
O amplificador de corrente (IAMP) pode ser configurado como um driver de linha em modo de corrente ou modo de tensão (usando dois transistores NPN externos), capaz de fornecer potência de sinal de pico superior a 23 dBm.
A potência de transmissão é controlada digitalmente em uma faixa de 19,5 dB em passos de 0,5 dB.
Receba as características do caminho do sinal doAD9865BCPZ

O caminho do sinal de recepção compreende um amplificador de ganho programável (RxPGA), um filtro passa-baixa ajustável (LPF) e um ADC de 10 bits.
O RxPGA de baixo ruído apresenta uma faixa de ganho programável de -12 dB a +48 dB em passos de 1 dB.
Em configurações de ganho superiores a 36 dB, seu ruído de referência de entrada é inferior a 3 nV/√Hz.
A frequência de corte LPF do caminho de recepção pode ser definida na faixa de 15 MHz a 35 MHz ou simplesmente ignorada.
O ADC de 10 bits atinge excelente desempenho dinâmico em uma faixa de 5 MSPS a 80 MSPS.
Tanto o RxPGA quanto o ADC fornecem consumo de energia escalonável, permitindo otimização de energia e desempenho.
Fonte de alimentação e especificações digitais para oAD9865BCPZ

As especificações da fonte de alimentação do AD9865BCPZ incluem corrente de alimentação analógica, corrente de alimentação digital e corrente de alimentação total.
Na operação full-duplex, a corrente total de alimentação varia de 406 a 475 mA.
O consumo de energia também é reduzido na operação half-duplex, com 112 a 130 mA no modo de transmissão e 225 a 253 mA no modo de recepção.
O consumo de energia por blocos funcionais inclui RxPGA e LPF, ADC, TxDAC, IAMP (programável), referência, clock PLL e sintetizador.
O consumo máximo de energia permitido é de 1,66 W, com corrente de alimentação total de 13 mA em modo standby.
Interface Digital e Especificações de Tempo para oAD9865BCPZ

Especificações de entrada e saída lógica CMOS, incluindo alta tensão de entrada, baixa tensão de entrada, corrente de fuga de entrada, capacitância de entrada, etc.
Os tempos de subida/descida da saída são especificados sob diversas condições de carga.
A largura mínima de pulso baixa para o sinal de reinicialização é de um ciclo de clock.
Especificações de tempo de operação de gravação da porta serial, incluindo taxa de clock SCLK, tempo alto do relógio SCLK, tempo baixo do relógio SCLK, etc.
Áreas de aplicação e suporte técnico para AD9865BCPZ
Usado em redes de linha de energia, VDSL, HPNA e outros campos. O suporte técnico está disponível no site da Analog Devices, garantindo que os usuários recebam assistência técnica e recursos em tempo hábil.
AD9865BCPZCategoria de chips:
Produtos relacionados:
AD9515BCPZ AD9865BCP AD9515BCPZ AD9745BCPZ
AD9265BCPZ-125 AD9265BCPZ-105 AD9866BCPZ AD9869BCPZ
AD9965BCPZ AD9867BCPZ AD9864BCPZ






Lista de desejos (0 itens)