1. Introdução: O Papel Central dos Reguladores de Tensão Ajustável
No projeto de circuitos eletrônicos, a estabilidade de uma fonte de alimentação determina diretamente a precisão operacional e a confiabilidade do equipamento. Reguladores de tensão ajustáveis, como o "centro central" para manter a estabilidade da tensão, ajustam dinamicamente a tensão de saída de acordo com os requisitos de carga, encontrando amplas aplicações em sistemas de energia, instrumentação, controle industrial e eletrônicos de consumo.
LM338 e LM317, dois reguladores de tensão ajustáveis clássicos de três terminais introduzidos pela Texas Instruments (TI), ocupam posições significativas na indústria devido à sua tecnologia madura e desempenho estável. Embora ambos pertençam à família de reguladores de tensão ajustáveis, suas orientações de projeto diferem significativamente: o LM338 se destaca pela saída de alta potência, enquanto o LM317 é conhecido por seu desempenho de regulação de precisão. Este artigo fornece uma comparação detalhada de dimensões como parâmetros característicos, funções de pinos, estrutura interna e cenários de aplicação, oferecendo referências sistemáticas para decisões de seleção dos engenheiros.
2. Introdução ao LM338: uma escolha ideal para aplicações de alta potência
O LM338 é um regulador de tensão ajustável de três terminais projetado especificamente para cenários de média a alta potência, com seu objetivo principal de projeto de alcançar saída de alta corrente e, ao mesmo tempo, garantir estabilidade. Seus principais recursos incluem:
·Alta capacidade de saída de corrente: Com dispositivos de resfriamento forçado (como grandes dissipadores de calor ou ventiladores), a corrente máxima de saída pode chegar a 5A, excedendo em muito os dispositivos reguladores de tensão comuns, atendendo às necessidades de fonte de alimentação de motores, inversores de alta potência e outros equipamentos.
·Ampla faixa de regulação de tensão: A tensão de saída pode ser ajustada continuamente entre 1,2 V e 32 V, cobrindo os padrões de tensão da maioria dos equipamentos industriais e eletrodomésticos, garantindo forte adaptabilidade.
·Design aprimorado de dissipação de calor: Disponível em TO-220 (embalagem plástica) e TO-3 (embalagem metálica em lata). A carcaça metálica do pacote TO-3 pode ser conectada diretamente a dissipadores de calor, com resistência térmica tão baixa quanto 1,5°C/W, permitindo rápida dissipação de calor.
·Mecanismos de proteção abrangentes:
·Proteção contra sobrecorrente: Limita automaticamente a saída de corrente quando a corrente de saída excede o limite, evitando a queima do dispositivo devido a curtos-circuitos na carga.
·Desligamento por superaquecimento: Desliga automaticamente a saída quando a temperatura da junção excede 175°C, retomando a operação quando a temperatura cai para uma faixa segura.
·Proteção da área de operação segura: Evita que os transistores de potência sejam danificados por estresse de tensão ou corrente que exceda a área de operação segura.
O LM338 se concentra em aprimorar as capacidades de gerenciamento de energia, tornando-o excelente em cenários que exigem saída contínua de alta corrente, como:
·Sistemas de acionamento de motores industriais (por exemplo, fontes de alimentação para pequenos motores CC e motores de passo);
·Fonte de alimentação para conjuntos de LED de alta potência (por exemplo, iluminação de palco, displays externos);
·Equipamento de carregamento rápido para baterias de chumbo-ácido (carregamento de nível 5A para baterias de 12V/24V).
3. Introdução ao LM317: uma solução clássica para regulação de precisão
O LM317, um “produto de referência” entre os reguladores de tensão ajustáveis de três terminais, estabeleceu um padrão na indústria com sua excelente precisão e versatilidade de regulação desde o seu lançamento. Seus principais recursos incluem:
·Saída de potência média: Sob condições adequadas de dissipação de calor, a corrente de saída típica é 1,5A, com um valor de pico de 2,2A (para durações curtas), adequada para dispositivos de média a baixa potência.
·Controle de tensão de alta precisão:
·Faixa de tensão de saída: 1,25V a 37V, com precisão de regulação de até ±1%.
·Taxa de regulação de tensão ultrabaixa: 0,01%/V (flutuação mínima da tensão de saída quando a tensão de entrada muda).
·Taxa de regulação de baixa carga: Apenas 0,1% (excelente estabilidade de saída quando a corrente de carga muda).
·Opções de pacotes flexíveis: Disponível em TO-220 (embalagem plástica), TO-3 (embalagem em lata metálica), SOT-223 (montagem em superfície) e outras formas, adaptando-se a diferentes requisitos de espaço e dissipação de calor.
·Design de baixo consumo de energia: A corrente quiescente é de apenas 5 mA, muito inferior à de dispositivos similares, tornando-o adequado para equipamentos portáteis alimentados por bateria (por exemplo, instrumentos portáteis, dispositivos de monitoramento de campo).
A principal vantagem do LM317 reside na "regulação de precisão", encontrando assim ampla aplicação em cenários com requisitos rígidos de estabilidade de tensão:
·Fontes de alimentação de laboratório de precisão (fornecendo tensão ajustável de nível de 1mV);
·Sistemas de alimentação de sensores (por exemplo, tensão operacional estável para sensores de temperatura e pressão);
·Dispositivos eletrônicos de baixo consumo de energia (por exemplo, placas de desenvolvimento de microcontroladores, pequena instrumentação).
4. Comparação de recursos entre LM338 e LM317
Parâmetro Característico | LM338 | LM317 |
Corrente máxima de saída | 5A (com resfriamento forçado) | 1,5A (com resfriamento adequado) |
Faixa de tensão de saída | 1,2V - 32V | 1,25V - 37V |
Taxa de regulação de tensão | Típico 0,05%/V | Típico 0,01%/V |
Taxa de regulação de carga | Típico 0,3% (na saída 5A) | Típico 0,1% (na saída de 1,5A) |
Tensão Mínima de Queda (Entrada-Saída) | 2,5 V (carga total) | 2,0 V (carga total) |
Corrente Quiescente | 8mA (típico) | 5mA (típico) |
Faixa de temperatura operacional (junção) | 0°C - 125°C | 0°C - 125°C |
5. Definições de pinos e descrições funcionais
5.1 Pinagem
Pinagem LM338
Pinagem LM317
As definições de pinos de ambos os dispositivos são idênticas (tomando o pacote TO-220 como exemplo):
·Pino 1: Terminal de ajuste (ADJ, Adjust)
·Pino 2: Terminal de saída (OUT, Saída)
·Pino 3: Terminal de entrada (IN, entrada)
Essa consistência permite a substituição direta no projeto do circuito (é necessária atenção à correspondência de potência). Por exemplo, se um circuito originalmente usando LM317 precisar aumentar a corrente de saída para 5A, ele poderá ser substituído diretamente pelo LM338 sem modificar o layout da PCB.
5.2 Descrições das funções dos pinos
·Terminal de entrada (ENTRADA): Conecta-se a uma fonte de alimentação CC não regulamentada (por exemplo, rede elétrica retificada e filtrada, baterias). A tensão de entrada deve exceder a tensão de saída em pelo menos 2V (2,5V para LM338); caso contrário, poderá ocorrer instabilidade de saída devido a “tensão de queda insuficiente”.
·Terminal de saída (SAÍDA): Fornece uma tensão CC estável e ajustável, conectando-se diretamente ao circuito de carga (por exemplo, motores, sensores, chips).
·Terminal de ajuste (ADJ): Define a tensão de saída através de uma rede de resistores externa. O princípio é que existe uma tensão de referência estável entre os terminais ADJ e OUT (1,2 V para LM338, 1,25 V para LM317). A tensão de saída pode ser ajustada alterando a relação dos resistores de amostragem (fórmula: Vout = Vref × (1 + R2/R1) + Iadj×R2, onde Iadj é a corrente de fuga do terminal ADJ, geralmente insignificante).
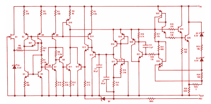
6. Comparação de diagrama de blocos internos
6.1 Estrutura Interna do LM338
O diagrama de blocos interno do LM338 consiste em quatro módulos principais:
·Fonte de tensão de referência: Fornece uma tensão de referência de 1,2 V, servindo como “padrão de referência” para regulação de saída.
·Amplificador de erro: Compara a diferença entre a tensão de referência e a tensão de amostragem de saída para acionar o transistor de ajuste de potência.
·Transistor de ajuste de potência: Utiliza um transistor de potência NPN de grande porte, capaz de suportar corrente de 5A e alto consumo de energia (máximo 70W).
·Circuito de Proteção: Inclui detecção de sobrecorrente (monitoramento da corrente do transistor de ajuste), detecção de superaquecimento (monitoramento da temperatura da junção) e controle seguro da área operacional (limitação de estresse de tensão/corrente).
Seu design se concentra no fortalecimento do caminho de potência: o transistor de ajuste de potência tem resistência extremamente baixa e o substrato de dissipação de calor é conectado diretamente à caixa metálica, garantindo estabilidade térmica sob altas correntes.
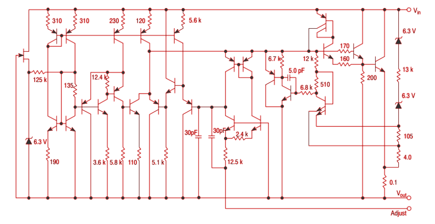
6.2 Estrutura Interna do LM317
O diagrama de blocos interno do LM317 é semelhante ao do LM338, mas com diferentes direções de otimização:
·Fonte de tensão de referência: Fornece uma referência de alta precisão de 1,25 V com um coeficiente de temperatura tão baixo quanto 10 ppm/°C (a tensão de referência muda apenas 0,001% por mudança de temperatura de 1°C).
·Amplificador de erro: Maior ganho (até 80dB), permitindo captura mais sensível de flutuações de tensão para garantir precisão de saída.
·Transistor de ajuste de potência: Tamanho menor, adequado para cenários atuais de 1,5A.
·Circuito de Proteção: Limite de sobrecorrente mais baixo (adaptando-se à saída de 1,5A) e velocidade de resposta mais rápida, adequado para proteção rápida de equipamentos de média a baixa potência.
Pontos Comuns e Diferenças
·Pontos em comum: Ambos adotam uma topologia de “ajuste em série” (transistor de potência em série com a carga) e estabilizam a tensão de saída através de realimentação negativa, seguindo o mesmo princípio.
·Diferenças: LM338 se concentra em "rolamento de potência" (transistor de potência de grande porte + dissipação de calor aprimorada), enquanto LM317 se concentra em "controle de precisão" (referência de alta precisão + amplificador de alto ganho).
7. Diagramas de circuitos de aplicação típicos
7.1 Aplicações Típicas do LM338
(1) Regulador de tensão ajustável 5A
·Composição do Circuito: LM338 + R1 (1,2Ω/1W) + R2 (resistor ajustável de 10kΩ) + dissipador de calor (≥200cm²).
·Faixa de tensão de saída: 1,2V - 32V, fórmula: Vout = 1,2×(1 + R2/R1).
·Projeto principal: R1 deve ser um resistor de filme metálico de 1W (para evitar superaquecimento); um capacitor eletrolítico de 100μF deve ser conectado em paralelo no terminal de entrada (para filtrar a ondulação de entrada); um capacitor cerâmico de 1μF deve ser conectado em paralelo no terminal de saída (para suprimir oscilações de alta frequência).
(2) Carregador de bateria de chumbo-ácido
·Recursos do circuito: Define um valor de corrente constante (5A) através de um resistor, alternando automaticamente para carregamento lento quando a tensão da bateria atinge o limite (por exemplo, 14,4 V para baterias de 12 V).
·Cenários de aplicação: Carregamento rápido de triciclos elétricos e baterias UPS.
7.2 Aplicações Típicas do LM317
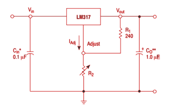
(1) Fonte de alimentação ajustável de precisão
·Composição do circuito: LM317 + R1 (resistor de precisão de 240Ω/0,25W) + R2 (resistor ajustável multivoltas de 5kΩ) + capacitor de compensação de 0,1μF.
·Faixa de tensão de saída: 1,25V - 37V, com precisão de regulação de até ±0,1V.
·Design principal: R1 usa um resistor de filme metálico de alta precisão (erro de ± 0,1%) e R2 usa um resistor ajustável multivoltas (para garantir uma regulação suave).
(2) Driver LED de corrente constante 1,5A
·Composição do Circuito: LM317 + R1 (0,8Ω/2W), corrente de saída: Iout = 1,25V / R1 (por exemplo, Iout≈1,56A quando R1=0,8Ω).
·Cenários de aplicação: Matrizes de LED de 10W (3 séries e 3 paralelas, tensão 9V-12V).
Resumo das diferenças de circuito
·O resistor de amostragem (R1) do LM338 possui uma potência nominal mais alta (≥1W) para suportar o consumo de energia sob alta corrente.
·O resistor de amostragem do LM317 possui maior precisão (≤±0,1%) para garantir a precisão da regulação da tensão de saída.
·O LM338 deve ser equipado com um dissipador de calor grande, enquanto o LM317 pode omitir o dissipador de calor (pacote TO-220) ao produzir abaixo de 1A.
8. Comparação detalhada de especificações
Categoria de parâmetro | Especificações do LM338 | Especificações do LM317 |
Faixa de tensão de entrada | 4V - 40V | 3V - 40V |
Dissipação Máxima de Potência | 70W (pacote TO-3, com bom resfriamento) | 20W (pacote TO-220, com bom resfriamento) |
Precisão da tensão de referência | ±2% (à temperatura ambiente) | ±1% (à temperatura ambiente) |
Regulamento de Linha | 0,05%/V (entrada 10V-35V, saída 5V) | 0,01%/V (entrada 10V-35V, saída 5V) |
Regulação de Carga | 0,3% (carga 0,5A-5A) | 0,1% (carga 0,01A-1,5A) |
Coeficiente de temperatura (referência) | 30ppm/°C | 10ppm/°C |
Taxa de rejeição de ondulação | 60dB (120 Hz) | 80dB (120Hz) |
Tempo de resposta | 50 μs | 20 μs |
9. Resumo das principais diferenças
Diferença Fundamental no Nível de Potência
LM338 é um dispositivo de alta potência de nível 5A, adequado para acionar motores e cargas de alta potência; O LM317 é um dispositivo de nível 1,5A de potência média a baixa, adequado para cenários de precisão de baixa potência. Esta é a principal diferença entre os dois.
Lacuna significativa no desempenho de precisão
A taxa de regulação de tensão do LM317 (0,01%/V) é 1/5 da do LM338 (0,05%/V) e sua estabilidade de temperatura (10ppm/°C) é 1/3 da do LM338 (30ppm/°C), tornando-o mais adequado para equipamentos que exigem precisão de alta tensão (por exemplo, sensores, instrumentação).
<span chiqueiro
<p style="margem: 0px 0px 0px 48px; pad






Lista de desejos (0 itens)